第十届高等教育省级教学成果奖申报
素养为基,能力为要,数智共融:“普通昆虫学” 课程教材一体化建设与实践
首页
完成人小传
智慧课程
普通昆虫学
普通昆虫学实验
数字教材
《普通昆虫学》
《普通昆虫学实验》
荣誉获奖
个人荣誉
教学获奖
教改项目及论文
教研项目
教改论文
学生培养
典型成长案例
学生竞赛获奖
成果视频
申报书及附件
申报书
成果报告
应用证明
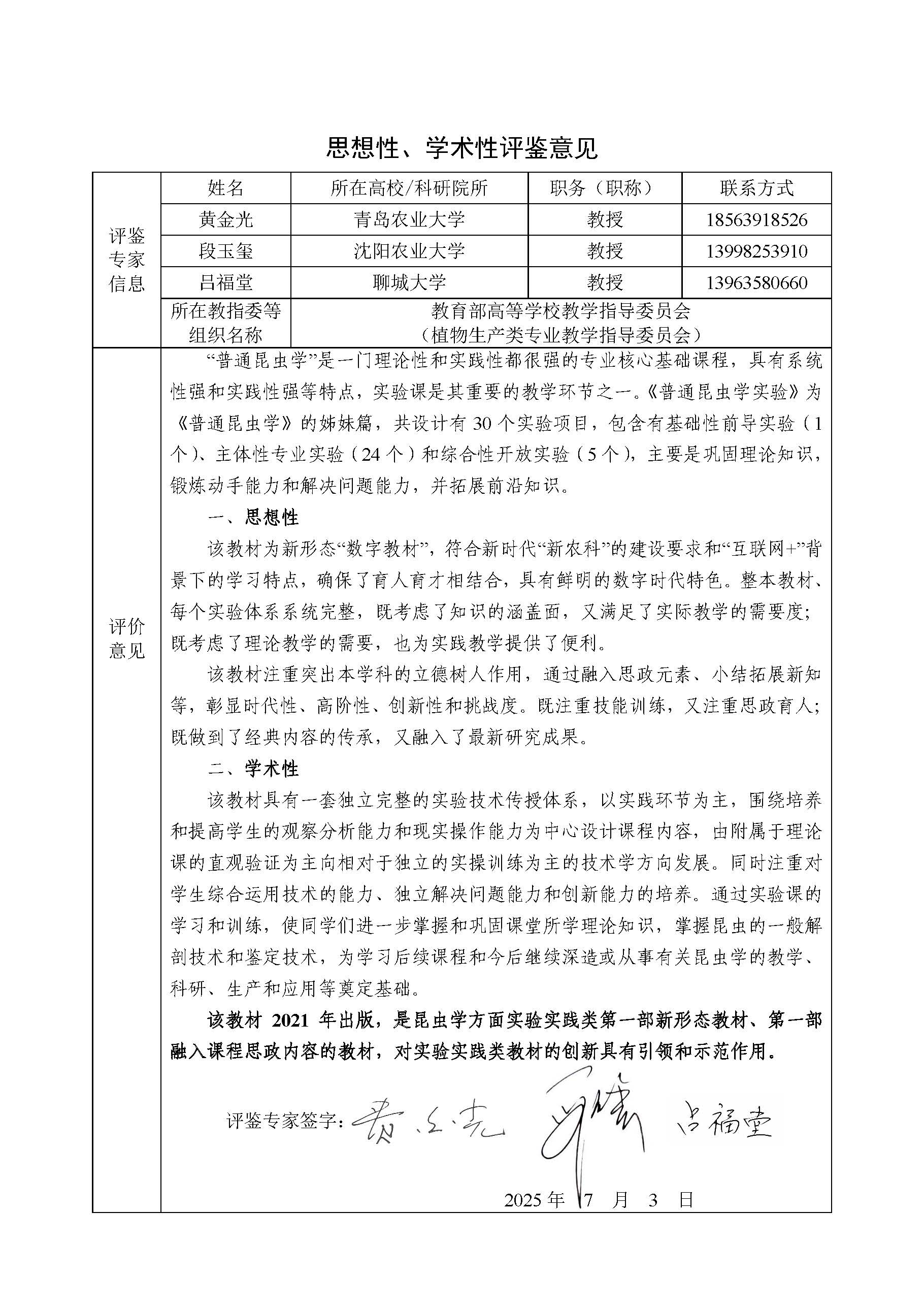
植物生产类教指委委员对《普通昆虫学实验》教材的评价
返回